当前位置:


发布时间:2025-07-28 15:00:50
固体废物,是指在生产、生活和其他活动中产生的丧失原有利用价值或者虽未丧失利用价值但被抛弃或者放弃的固态、半固态和置于容器中的气态的物品、物质以及法律、行政法规规定纳入固体废物管理的物品、物质。经无害化加工处理,并且符合强制性国家产品质量标准,不会危害公众健康和生态安全,或者根据固体废物鉴别标准和鉴别程序认定为不属于固体废物的除外。
一般工业固体废物,是指在工业生产活动中产生且不属于危险废物的固体废物。苏州工业垃圾处置
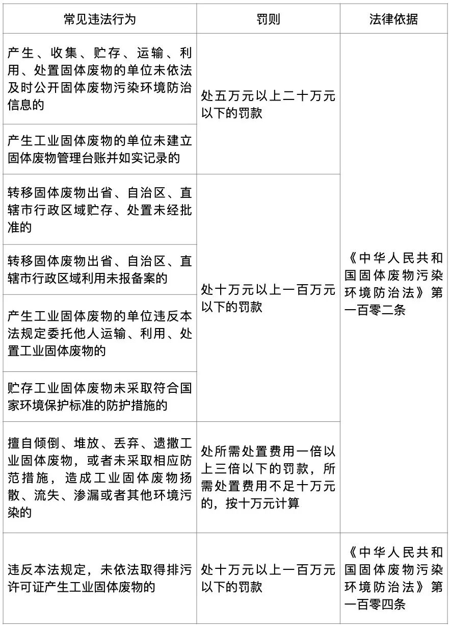
一般工业固体废物主要分为冶炼废渣、粉煤灰、炉渣、煤矸石、尾矿、脱硫石膏、污泥、赤泥、磷石膏、其他工业副产石膏、钻井岩屑、食品残渣、纺织皮革业废物、造纸印刷业废物、化工废物、可再生类废物及其他工业固废等,具体分类及代码参照《固体废物分类与代码目录》(公告2024年第4号)中工业固体废物S01-S59执行。 ① 产生工业固体废物的单位应当建立健全工业固体废物产生、收集、贮存、运输、利用、处置全过程的污染环境防治责任制度。 ② 建立工业固体废物管理台账,如实记录产生工业固体废物的种类、数量、流向、贮存、利用、处置等信息,实现工业固体废物可追溯、可查询,并采取防治工业固体废物污染环境的措施。苏州工业固废处理 管理台账制定可参考《一般工业固体废物管理台账制定指南(试行)》。 ③ 产生、收集、贮存、运输、利用、处置固体废物的单位,应当依法及时公开固体废物污染环境防治信息,主动接受社会监督。 ④ 产生工业固体废物的单位应当取得排污许可证,并执行排污许可管理制度的相关规定。 排污许可的具体办法可参考《排污许可管理办法》。苏州工业废水处置 对暂时不利用或者不能利用的,应当按照国务院生态环境等主管部门的规定建设贮存设施、场所,安全分类存放,或者采取无害化处置措施。贮存工业固体废物应当采取符合国家环境保护标准的防护措施。 建设工业固体废物贮存、处置的设施、场所,应当符合国家环境保护标准。 参考要求:应建设满足防扬散、防流失、防渗漏或者其他防止污染环境措施要求的贮存设施,在显著位置设立符合《环境保护图形标志固体废物贮存(处置)场》(GB15562.2)要求的环境保护图形标志。 产生工业固体废物的单位委托他人运输、利用、处置工业固体废物的,应当对受托方的主体资格和技术能力进行核实,依法签订书面合同,在合同中约定污染防治要求。 受托方运输、利用、处置工业固体废物,应当依照有关法律法规的规定和合同约定履行污染防治要求,并将运输、利用、处置情况告知产生工业固体废物的单位。 产生工业固体废物的单位违反规定的,应当与造成环境污染和生态破坏的受托方承担连带责任。苏州工业垃圾回收 转移固体废物出省、自治区、直辖市行政区域贮存、处置的,应当向固体废物移出地的省、自治区、直辖市人民政府生态环境主管部门提出申请。移出地的省、自治区、直辖市人民政府生态环境主管部门应当及时商经接受地的省、自治区、直辖市人民政府生态环境主管部门同意后,在规定期限内批准转移该固体废物出省、自治区、直辖市行政区域。未经批准的,不得转移。苏州石英砂处理 转移固体废物出省、自治区、直辖市行政区域利用的,应当报固体废物移出地的省、自治区、直辖市人民政府生态环境主管部门备案。移出地的省、自治区、直辖市人民政府生态环境主管部门应当将备案信息通报接受地的省、自治区、直辖市人民政府生态环境主管部门。
20
2026-01在喜马拉雅山脉燃放烟花是否违法?
根据《草原法》》《风景名胜区条例》《烟花爆竹安全管理条例》等法律法规,对在喜马拉雅山脉开展烟花秀活动···16
2026-01一楼餐饮油烟扰民怎么办
根据《中华人民共和国大气污染防治法》第八十一条规定:“排放油烟的餐饮服务业经营者应当安装油烟净化设施···14
2026-01什么情况下,需重新进行环境影响评价(环评)?
需要重新进行环境影响评价(环评)的具体情况:1.建设项目环境影响评价文件批准后超过五年未开工建设根据···14
2026-01什么是水污染防治设施不正常运行?
一、不正常运行污染防治设施的违法定义和情形根据《(公治[2014]853号) 关于印发〈行政主管部门···08
2026-01建设项目分期建设与环保设施分期验收的合法性及区分
根据《建设项目环境保护管理条例》(国务院令第253号,2017年7月16日修订)第十八条规定:“分期···08
2026-01企业排污许可现场检查的法律依据和流程是什么?
一、排污许可证手续办理情况检查重点内容(一)是否办理排污许可证或备案登记是否按照《固定污染源排污许可···